El Alzheimer suele entenderse como un problema exclusivamente humano. Sin embargo, los gatos mayores también pueden desarrollar un síndrome de deterioro cognitivo que recuerda mucho a la demencia. Los investigadores lo llaman cognitive dysfunction syndrome (CDS) o síndrome de disfunción cognitiva. Los síntomas son visibles para cualquier dueño: maullidos excesivos durante la noche, desorientación dentro de la casa, cambios en el sueño, ansiedad o incluso olvidarse de dónde hacer sus necesidades.
Este nuevo estudio, liderado por el equipo de la Royal (Dick) School of Veterinary Studies de la Universidad de Edimburgo, examinó el cerebro de 25 gatos fallecidos, divididos en tres grupos: jóvenes, ancianos sanos y gatos con demencia diagnosticada. Al analizar sus tejidos mediante técnicas de inmunohistoquímica y microscopía confocal, los científicos se toparon con un escenario sorprendentemente similar al del Alzheimer humano.
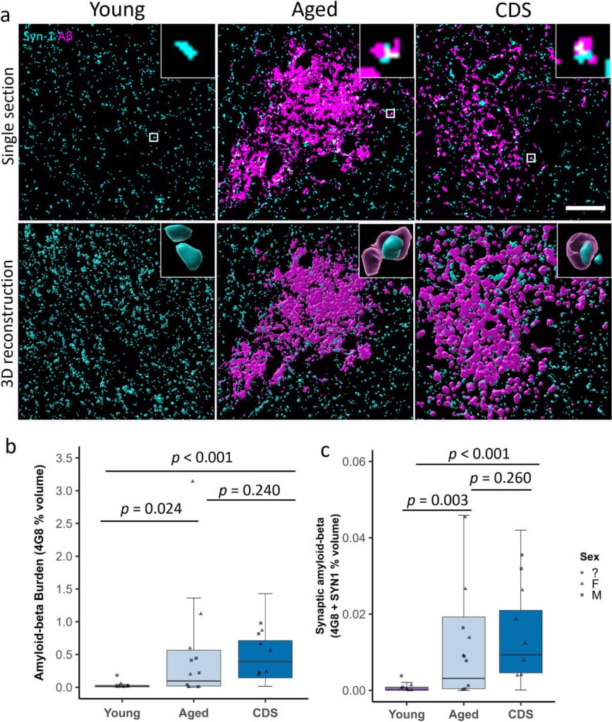
El hallazgo central fue la presencia de placas de beta-amiloide, una proteína que se acumula en el cerebro y que en personas se considera un sello característico del Alzheimer. Pero no se trataba solo de depósitos aislados: en los gatos con demencia, esta proteína se encontraba dentro de las sinapsis, es decir, en los puntos de contacto donde las neuronas se comunican. Y si las sinapsis fallan, la memoria y el pensamiento se apagan poco a poco.

La beta-amiloide: un enemigo compartido
El papel de la beta-amiloide en el Alzheimer ha sido objeto de debate durante décadas. En humanos, se sabe que esta proteína puede acumularse de forma tóxica en el cerebro, interrumpiendo la señalización neuronal y desencadenando procesos inflamatorios.
En el caso de los gatos con CDS, los investigadores encontraron un patrón muy parecido: sinapsis cargadas de beta-amiloide y regiones cerebrales donde la comunicación entre neuronas estaba comprometida.
Lo interesante es que los gatos sanos y ancianos también presentaban cierta acumulación de esta proteína, aunque en menor grado. Esto refleja algo que ya ocurre en humanos: el simple envejecimiento puede traer depósitos de beta-amiloide, pero no siempre implican demencia. La diferencia parece estar en cómo el cerebro responde a esta carga tóxica.
En los gatos con demencia, la beta-amiloide estaba acompañada de un fenómeno clave: el ataque de las células gliales a las conexiones neuronales dañadas. Esta combinación —proteína tóxica más respuesta descontrolada de las células de soporte— podría explicar por qué algunos cerebros envejecen con normalidad, mientras que otros desarrollan un deterioro cognitivo devastador.
El papel de la microglía y los astrocitos
El estudio reveló que no solo las neuronas están implicadas en la demencia felina. Las células gliales, encargadas de mantener el entorno cerebral estable y saludable, también juegan un papel decisivo. En particular, los científicos observaron dos fenómenos: microgliosis y astrogliosis, es decir, una activación anormal de microglía y astrocitos.
Estas células actuaron como “barrenderas” del cerebro, engullendo sinapsis afectadas por beta-amiloide. En principio, la poda sináptica es un proceso natural: durante la infancia, ayuda a moldear el cerebro eliminando conexiones innecesarias. Sin embargo, en gatos con demencia —y en personas con Alzheimer— este proceso se vuelve excesivo y termina por eliminar conexiones útiles.
El análisis detallado mostró que las sinapsis que contenían beta-amiloide tenían más probabilidades de ser devoradas por microglía y astrocitos, lo que agrava la pérdida de comunicación neuronal. La consecuencia es un cerebro con menos circuitos funcionales, menos plasticidad y mayor dificultad para sostener procesos de memoria y orientación.

Por qué los gatos son un modelo natural
Hasta ahora, gran parte de la investigación sobre Alzheimer se ha basado en ratones modificados genéticamente para desarrollar depósitos de beta-amiloide. Estos modelos han sido útiles, pero tienen limitaciones: los ratones no desarrollan demencia de manera natural, y los fármacos que parecían prometedores en roedores muchas veces fracasan en humanos.
En cambio, los gatos ofrecen una ventaja única: envejecen desarrollando espontáneamente alteraciones similares a las humanas. Esto significa que sus cerebros reflejan mejor lo que ocurre en condiciones naturales, sin necesidad de manipulación genética artificial. En palabras simples, un gato con demencia es un espejo mucho más cercano al Alzheimer humano.
Además, al estudiar gatos con CDS, los investigadores no solo buscan ayudar a los humanos, sino también mejorar la calidad de vida de los propios gatos.
Se estima que hasta un 50% de los gatos mayores de 15 años muestran síntomas de demencia, lo que afecta tanto a los animales como a sus dueños. Avanzar en tratamientos compartidos podría beneficiar a ambos.
Más allá de la edad: la frontera entre el envejecimiento y la enfermedad
Uno de los hallazgos más llamativos del estudio es que los gatos ancianos sin demencia también tenían depósitos de beta-amiloide, pero sin el mismo grado de daño. Esto refuerza la idea de que el envejecimiento por sí solo no basta para explicar la demencia: la clave estaría en cómo interactúan la proteína tóxica, las células gliales y la capacidad del cerebro para resistir.
En los gatos con CDS, la acumulación de beta-amiloide se correlacionaba directamente con una mayor destrucción sináptica. En cambio, en los gatos ancianos sanos, esta relación no se daba con la misma fuerza. Dicho de otro modo, no es solo cuánto beta-amiloide hay, sino qué hace el cerebro con él.
Este punto es crucial también para los humanos: muchas personas tienen placas de beta-amiloide sin mostrar síntomas clínicos. Lo que diferencia a quienes desarrollan Alzheimer podría estar en los mecanismos de inflamación y respuesta celular.
Los gatos, con sus cerebros naturalmente afectados por procesos similares, se convierten así en una ventana privilegiada para observar esa frontera invisible entre envejecimiento normal y neurodegeneración patológica.

Lo que viene: tratamientos compartidos para gatos y humanos
Los investigadores de la Universidad de Edimburgo subrayan que este trabajo no solo busca entender mejor la enfermedad, sino también abrir nuevas oportunidades terapéuticas. Si los mecanismos de pérdida sináptica en gatos y humanos son tan parecidos, entonces los gatos podrían servir como modelo para probar fármacos que frenen la acción de la beta-amiloide o la respuesta excesiva de las células gliales.
En paralelo, estos avances podrían transformar la atención veterinaria. Muchos dueños asumen que los cambios de comportamiento en gatos mayores son “cosas de la edad”, sin sospechar que pueden estar frente a un caso de demencia. Reconocer la enfermedad permitiría ofrecer tratamientos más específicos y mejorar la calidad de vida de los animales.
En última instancia, la investigación apunta a un mismo horizonte: entender cómo mantener vivas las conexiones del cerebro el mayor tiempo posible. Ya sea en un gato doméstico que ronda los 18 años o en una persona que empieza a perder memoria a los 70, las sinapsis son el lenguaje del pensamiento. Y protegerlas puede marcar la diferencia entre una vejez con recuerdos o un viaje progresivo al olvido.
Referencias
- McGeachan, R. I., Ewbank, L., Watt, M., Sordo, L., Malbon, A., Salamat, M. K. F., ... & Spires‐Jones, T. L. (2025). Amyloid‐Beta Pathology Increases Synaptic Engulfment by Glia in Feline Cognitive Dysfunction Syndrome: A Naturally Occurring Model of Alzheimer's Disease. European Journal of Neuroscience. doi: 10.1111/ejn.70180
 
	
			 
						 
	
	 
	
	 
	
	