La escena podría pasar desapercibida: unas moscas comunes, un alimento cargado de aceite de coco y un entrenamiento olfativo de laboratorio. Pero lo que ocurre dentro de su cerebro cuenta una historia que nos toca de cerca. Investigadores de Japón y Chile observaron que, tras solo siete días comiendo alto en grasa, las moscas perdían una memoria muy concreta: la que dura horas, esa que sostiene lo que aprendemos por la mañana y aplicamos por la tarde. El dedo acusador apuntó al mismo sitio: la maquinaria que recicla desechos dentro de las neuronas. El hallazgo, publicado en PLOS Genetics, no demoniza la grasa, sino que explica qué le hace a nuestro cerebro cuando la dosis se dispara.
El trabajo prueba una idea incómoda y esperanzadora a la vez. Incómoda, porque muestra que una dieta alta en grasa (HFD, por sus siglas en inglés) interfiere con un proceso básico de limpieza celular; esperanzadora, porque al reactivar esa limpieza, la memoria vuelve. Es decir, si desbloqueas el “camión de la basura” neuronal, la memoria intermedia resucita. Para los autores, el mensaje va más allá de las moscas: los circuitos de metabolismo, autogafia y memoria están conservados, así que entender el mecanismo abre puertas a estrategias de prevención en humanos.
¿Por qué importa ese tipo de memoria “de horas”? Porque es el puente entre lo inmediato y lo duradero: sostiene un teléfono anotado mentalmente, fija una dirección nueva o retiene la explicación de una clase hasta que la convertimos en aprendizaje estable. Cuando ese puente se resquebraja, el día a día se complica. Y el estudio muestra que no hace falta envejecimiento ni enfermedad para verlo caer: basta con someter al cerebro a un entorno metabólico adverso durante una semana.
El hallazgo: una memoria cae, otra resiste
Los investigadores alimentaron moscas Drosophila con una dieta estándar o una dieta alta en grasa (8 % de glucosa + 20 % de aceite de coco) durante siete días y midieron su rendimiento en un clásico condicionamiento olfativo con descargas eléctricas. La memoria a corto plazo (probada a los 3 minutos) no cambió con la dieta grasa. En cambio, la memoria de término intermedio —probada a las 3 horas— se desplomó de forma marcada en las moscas con dieta alta en grasa, incluso controlando por cómo percibían los olores para evitar confusiones.
La caída fue consistente al cambiar los olores para descartar sesgos sensoriales. Cuando repitieron el entrenamiento en formato espaciado para evaluar la memoria de 24 horas (largo plazo), también observaron un descenso significativo.
Es decir: la HFD afectó sobre todo la memoria que dura horas, y además rozó la de un día, dejando intacta la inmediata. Ese patrón sugiere que no se trata de un problema de atención o percepción instantánea, sino de los procesos celulares que sostienen y consolidan trazas de memoria. No es que las moscas “no aprendan”, es que no sostienen lo aprendido el tiempo suficiente.
El equipo confirmó, además, que la dieta alta en grasas alteró el metabolismo: subieron los triglicéridos corporales y la glucosa circulante, y en una prueba de tolerancia a la glucosa, la elevación fue mayor en las moscas con dieta alta en grasas. La biología sistémica se movió en la dirección que cabía esperar. Sin embargo, el foco del estudio no se quedó en esos números: se metió en el cerebro y buscó el mecanismo que explicara el tropiezo de la memoria intermedia.

La brigada de limpieza: autofagia en el cerebro
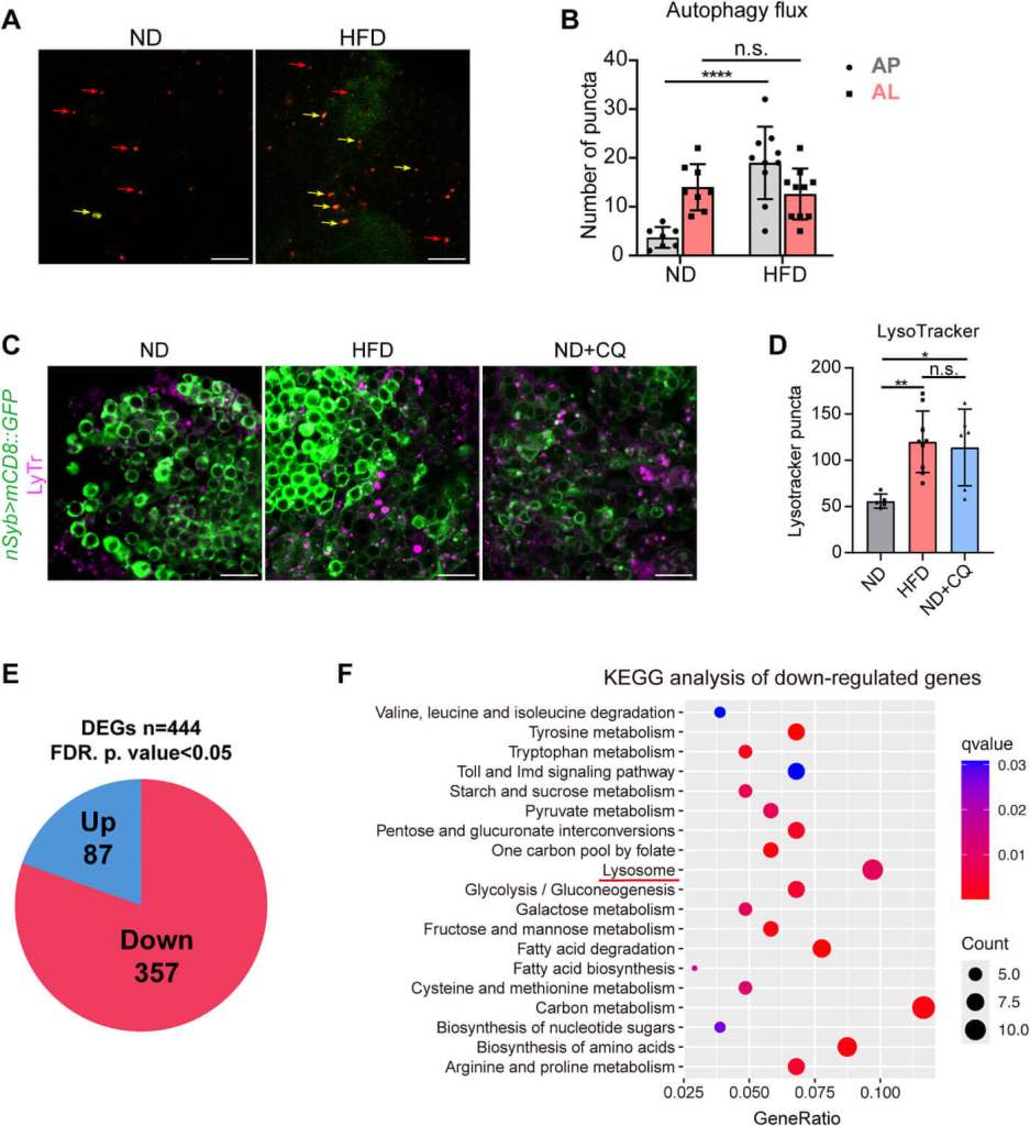
Dentro de cada neurona, la “brigada de limpieza” se llama autofagia: fabrica vesículas (autofagosomas) que engullen basura celular y la entregan a los lisosomas, unos sacos ácidos con enzimas capaces de degradarlo todo. Si esa cadena falla, se acumulan daños y la sinapsis lo nota. El equipo midió marcadores estándar: la proteína Ref(2)p, que se acumula cuando la degradación se frena, y la forma lipidada de Atg8a (Atg8a-II), asociada a la membrana de los autofagosomas.
¿Qué vieron? En moscas con HFD, Ref(2)p se disparó en la cabeza y la relación Atg8a-II/I bajó, señal de menor flujo autofágico especialmente en el cerebro. La disfunción apareció donde importa para la memoria. En imágenes de las neuronas del cuerpo pedunculado (las “mushroom bodies”, esenciales para el aprendizaje), los puntos de Ref(2)p aumentaron, y al bloquear la degradación con cloroquina —un inhibidor clásico—, se acumuló aún más, reforzando la lectura de que el sistema estaba trabado.
Para probar causalidad, tocaron los genes de la maquinaria. Cuando redujeron transitoriamente la actividad de Atg1 (el iniciador de la autofagia) en neuronas adultas, la memoria intermedia se vino abajo sin afectar la de minutos.
Ese matiz es clave: al bajar la autofagia solo en neuronas y en el tiempo, el efecto replicó lo visto con la dieta. El resultado también apareció al bajar Atg1 específicamente en las neuronas DPM, un nodo crítico que sostiene la memoria intermedia al conversar con las mushroom bodies.
Restaurar la limpieza: dos maneras de rescatar la memoria
Si el problema es que el “camión” no llega al vertedero, la solución lógica es despejarle el camino. Los autores probaron dos llaves para abrir la puerta: genética y farmacológica. Por un lado, bajaron Rubicon —un freno del paso final de la autofagia— en neuronas, y por otro, sobreexpresaron Atg1 para empujar el proceso desde el inicio.
En ambos casos, la dieta alta en grasa dejó de tumbar la memoria intermedia; es decir, la manipulación rescató el rendimiento. La prueba fue limpia: la memoria de minutos siguió igual, la intermedia se recuperó. Las imágenes del marcador Ref(2)p mostraron menos “basura” acumulada tras estas intervenciones, señal de que el flujo volvió a moverse.
También probaron una ruta farmacológica conocida: rapamicina, que inhibe mTOR y, con ello, activa la autofagia. Al añadir rapamicina a la dieta grasa, la memoria intermedia remontó respecto al grupo con HFD sola, mientras que en dieta normal no hubo cambios detectables. Traducido: reactivar con moderación la limpieza celular fue suficiente para devolver el puente de horas.

El cuello de botella real: el lisosoma y la fusión que no ocurre
La autofagia no es solo fabricar bolsas: hay que fundirlas con el lisosoma para degradar el contenido. Ahí parecía estar el atasco. Al usar un sensor dual (GFP–mCherry–Atg8a) que “pinta” de amarillo los autofagosomas y de rojo los autolisosomas (donde la acidez apaga el GFP), las moscas con dieta alta en grasa mostraron más amarillos sin aumento de rojos: se formaban bolsas, pero no llegaban a degradarse.
¿Faltaban lisosomas? No, al teñir lisosomas con LysoTracker, la señal también subió con dieta alta en grasas, parecido a cuando se bloquea la degradación con cloroquina. Lisosomas hay; el problema es que no se están fusionando bien con los autofagosomas. Esa incoherencia —autofagosomas y lisosomas acumulados pero pocos autolisosomas— encaja con un déficit en la fase de fusión.
Para cerrar el círculo, hicieron RNA-seq en cabezas y encontraron 444 genes alterados, con 357 a la baja y enriquecimiento en rutas de lisosoma y metabolismo del carbono. Entre los candidatos, tres genes lisosomales (LManII, CG4847 y sap-r) bajaron su expresión en HFD y se validaron por qPCR.
Cuando bloquearon el lisosoma de forma más global con cloroquina durante cinco días, la memoria intermedia se desplomó, reforzando que el cuello de botella es lisosomal.
Qué no es (y por qué el diseño importa)
Una objeción obvia: ¿y si las moscas simplemente olían peor o evitaban menos el shock? El estudio controló eso con pruebas de agudeza olfativa y sensibilidad a descargas. Hubo un detalle: la dieta alta en grasa redujo la respuesta a benzaldehído, en línea con reportes previos, pero al cambiar por otro olor (MCH) el patrón de memoria se mantuvo, y la memoria a corto plazo seguía normal.
Tampoco es desarrollo alterado: al bajar Atg1 de forma transitoria en neuronas adultas se afectó la memoria intermedia, lo que sugiere un rol funcional y no solo estructural. Ese enfoque evita confundir defectos de formación del cerebro con problemas de mantenimiento de la memoria.
Cuando el silenciamiento fue de Atg5, un paso diferente de la ruta, la lectura fue más sutil por posibles “fugas” del sistema inducible, algo que los autores transparentan.
Por último, el metabolismo sistémico no explica por sí solo la caída de memoria. Sí, la dieta alta en grasa elevó triglicéridos y glucosa, y la tolerancia a la glucosa fue peor, pero el rescate con herramientas de autofagia apunta al mecanismo cerebral como decisivo. En ciencia, el “rescate” es oro: muestra que arreglar la pieza devuelta la función.

Lo que significa: una palanca biológica entre dieta y memoria
Este trabajo con Drosophila no pretende extrapolar sin matices a humanos, pero la ruta autofagia–lisosoma–sinapsis es profundamente conservada. El mensaje práctico es moderado: la dieta “habla” con la memoria a través del sistema de reciclaje neuronal. Y, si ese diálogo se distorsiona por exceso de grasa, hay maneras biológicas de recuperar el tono.
Para la investigación en neurodegeneración, el estudio ofrece un mapa de experimentos. Identifica una fase concreta (fusión autofagosoma–lisosoma) y genes candidatos, y demuestra que subir el flujo con Rubicon RNAi, Atg1 o rapamicina recupera la conducta. Eso acota dianas y tiempos: horas y días, no meses. También plantea cautelas: el exceso de activación de autofagia en condiciones normales puede tener costes, así que la clave está en calibrar.
Y para la conversación pública sobre dieta y cerebro, aporta una imagen difícil de olvidar. No es solo “comer sano”, es mantener despejada la autopista donde circula la memoria que sostiene nuestro día. A veces, para entender el cerebro, basta con escuchar a una mosca.
Referencias
- Yue, T., Jiang, M., Onuki, K., Itoh, M., & Tonoki, A. (2025). High-fat diet impairs intermediate-term memory by autophagic-lysosomal dysfunction in Drosophila. PLoS genetics, 21(8), e1011818. doi: 10.1371/journal.pgen.1011818