La noción de que el tiempo fluye en una sola dirección parece incuestionable. Los vasos se rompen, pero no se recomponen solos; el café se enfría, pero no se calienta espontáneamente. Sin embargo, a nivel microscópico, las leyes de la física no establecen una diferencia fundamental entre el pasado y el futuro. Las ecuaciones que describen el mundo cuántico funcionan igual si el tiempo avanza o retrocede. Este aparente conflicto ha sido un problema sin resolver en la física durante más de un siglo.
Un nuevo estudio publicado en Scientific Reports desafía nuestra comprensión de la flecha del tiempo. Investigadores de la Universidad de Surrey han demostrado que, en ciertos sistemas cuánticos abiertos, pueden emerger dos direcciones del tiempo de manera simétrica. Este hallazgo sugiere que la irreversibilidad que observamos en el mundo macroscópico no es una propiedad fundamental de la naturaleza, sino una consecuencia de cómo interactuamos con el entorno.
El enigma de la flecha del tiempo
Desde hace siglos, la flecha del tiempo ha sido un tema de debate en la física. Si las ecuaciones fundamentales no favorecen una dirección temporal sobre otra, ¿por qué solo recordamos el pasado y no el futuro? La respuesta tradicional proviene de la termodinámica: la entropía, que mide el desorden de un sistema, siempre aumenta.
El problema es que esta explicación, aunque convincente a nivel macroscópico, no se deriva directamente de las ecuaciones que rigen el mundo cuántico. La mecánica cuántica y la relatividad general no presentan una preferencia inherente por el futuro o el pasado. Este conflicto ha llevado a diversas propuestas para explicar el origen de la irreversibilidad, desde el modelo cosmológico del Big Bang hasta interpretaciones basadas en la decoherencia cuántica.

Tiempo y sistemas cuánticos abiertos
Los investigadores del nuevo estudio se centraron en sistemas cuánticos abiertos, es decir, sistemas que interactúan con un entorno más grande. En este tipo de sistemas, la información y la energía pueden disiparse, lo que tradicionalmente se ha asociado con la aparición de una flecha del tiempo.
El equipo aplicó la aproximación de Markov, que simplifica el comportamiento del sistema suponiendo que el entorno es tan grande que cualquier influencia del pasado se diluye rápidamente. Lo interesante es que, incluso tras hacer esta suposición, descubrieron que la ecuación que describe la evolución del sistema es completamente simétrica en el tiempo.
Thomas Guff, autor principal del estudio, explica lo sorprendente resultado fue que, tras aplicar los procedimientos estándar en sistemas cuánticos abiertos, las ecuaciones seguían funcionando igual en ambas direcciones temporales.

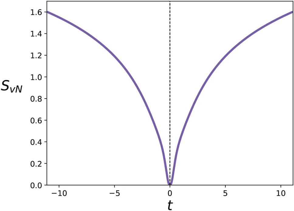
Dos flechas del tiempo emergentes
Uno de los elementos clave en el descubrimiento es el papel del "núcleo de correlación temporal", una función matemática que describe cómo la evolución del sistema depende de su historia. Normalmente, se asume que esta función decae rápidamente, lo que permite la aparición de una flecha del tiempo bien definida. Pero en este caso, los cálculos mostraron que el núcleo de correlación temporal es simétrico, lo que significa que la evolución del sistema es válida tanto hacia adelante como hacia atrás en el tiempo.
Además, encontraron un factor matemático inesperado en las ecuaciones, una discontinuidad temporal que mantiene intacta la simetría del tiempo. Esta propiedad implica que, en lugar de una única dirección preferida, el sistema puede evolucionar en dos flechas del tiempo opuestas.
Andrea Rocco, coautor del estudio, explica que nuestra experiencia cotidiana nos dice que el tiempo solo avanza en una dirección, pero esto podría deberse a que simplemente desconocemos que la dirección opuesta también es posible.

¿Implicaciones para la física y la cosmología?
Este hallazgo podría tener consecuencias profundas en nuestra comprensión de la física. Si la irreversibilidad no es una propiedad fundamental de la naturaleza, sino una consecuencia emergente, podríamos estar malinterpretando la forma en la que el tiempo realmente funciona.
Una de las posibles aplicaciones de este descubrimiento es en la cosmología. El universo mismo podría haber surgido con dos flechas del tiempo divergentes desde el Big Bang. En otras palabras, podría existir otra “versión” del universo en la que el tiempo fluye en sentido contrario al nuestro, sin que ninguna de las dos direcciones sea más “real” que la otra.
Por otro lado, este resultado podría influir en el desarrollo de nuevas tecnologías cuánticas. Si se logra manipular la simetría temporal en sistemas cuánticos, sería posible diseñar procesos que reviertan el flujo de información y energía, lo que podría tener implicaciones en computación cuántica y termodinámica cuántica.
Un tiempo menos absoluto de lo que creíamos
El descubrimiento de dos flechas del tiempo emergentes en sistemas cuánticos abiertos pone en jaque nuestra intuición sobre la irreversibilidad y la naturaleza del tiempo. Aunque en nuestra realidad cotidiana el tiempo parece moverse en una única dirección, a nivel cuántico podría haber un equilibrio fundamental entre el pasado y el futuro.
Referencias
- Guff, T., Shastry, C. U., & Rocco, A. (2025). Emergence of opposing arrows of time in open quantum systems. Scientific Reports, 15(3658). https://doi.org/10.1038/s41598-025-87323-x.