Es posible que hayas sentido alguna vez un sonido tan potente que parecía atravesarte: el rugido de un avión despegando, el golpe seco de un bajo en un concierto, o incluso el trueno que retumba tan cerca que sientes que el cuerpo entero vibra. Pero más allá del oído, ¿puede el sonido llegar a ser sentido por nuestras células? No en el sentido figurado, sino literalmente, como una señal física que las activa y modifica su comportamiento. Este descubrimiento se une a la lista de hallazgos sobre las células humanas.
Eso es precisamente lo que ha explorado un equipo de científicos de la Universidad de Kioto en un estudio publicado en Communications Biology. Mediante un experimento riguroso, demostraron que células vivas pueden responder directamente a ondas acústicas audibles, alterando su expresión genética y sus funciones. Este hallazgo sugiere que el sonido, una forma de energía mecánica, no solo es detectado por los oídos, sino que puede ser percibido también a nivel celular, generando efectos medibles en procesos como la adhesión celular o la diferenciación de células grasas.
El sonido como estímulo biológico
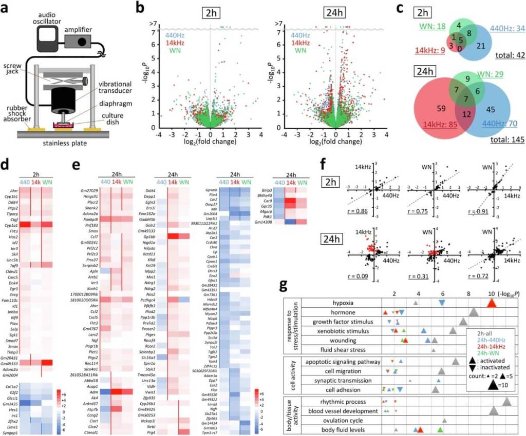
Tradicionalmente, el sonido ha sido estudiado como una experiencia sensorial: escuchamos, interpretamos y reaccionamos. Pero el equipo dirigido por Masahiro Kumeta fue más allá, proponiéndose observar si las células también “escuchan” y cómo responden a la estimulación acústica. Para ello, construyeron un sistema experimental en el que células cultivadas eran expuestas directamente a ondas sonoras dentro de un medio líquido, sin necesidad de órganos auditivos que medien la percepción.
Aplicaron tres tipos de sonidos: uno de baja frecuencia (440 Hz), uno de alta frecuencia (14 kHz) y ruido blanco. La intensidad se mantuvo constante en 100 pascales, lo que está dentro del rango fisiológico al que podrían estar expuestas las células dentro del cuerpo. Al analizar los efectos tras 2 y 24 horas de exposición, los investigadores identificaron 42 genes con cambios tempranos y 145 con respuestas más tardías, según informaron en el artículo original.
“En total, se identificaron 42 y 145 genes sensibles al sonido tras 2 y 24 horas de emisión continua”, escriben los autores. Esto demuestra que, incluso sin órganos especializados, las células reconocen e interpretan estímulos acústicos, y que esta señal es capaz de activar rutas bioquímicas concretas.

Genes sensibles y respuestas medibles
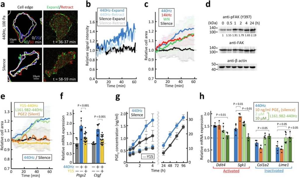
Uno de los descubrimientos más destacados fue la activación del gen Ptgs2, también conocido como Cox-2, relacionado con procesos inflamatorios y producción de prostaglandinas. Este gen mostró una respuesta inmediata al estímulo sonoro. Según el artículo, “la activación de Ptgs2 […] depende de la activación de la quinasa de adhesión focal y media las respuestas génicas desencadenadas por el sonido”.
Este proceso involucra una cadena de eventos bien definida: las ondas sonoras activan estructuras celulares llamadas adhesiones focales, lo que desencadena la fosforilación de una enzima clave (FAK). Esto, a su vez, estimula la expresión de Ptgs2 y la síntesis de prostaglandina E2, una molécula mensajera que regula otras respuestas genéticas.
Además, los autores observaron que el tipo de célula influye en la magnitud de la respuesta. Las células preadiposas (precursoras de las células grasas), por ejemplo, fueron especialmente sensibles. La exposición al sonido inhibió su diferenciación, es decir, evitó que se convirtieran en células grasas maduras. Esta supresión fue comparable a la que se consigue con ciertos tratamientos químicos, lo que sugiere una vía potencial para manipular procesos celulares mediante estímulos físicos no invasivos.

Estructura, frecuencia y repetición: cómo varía la respuesta celular
No todos los sonidos provocan la misma reacción. El estudio mostró que la frecuencia, la intensidad y la forma de onda influyen en cómo responden las células. Por ejemplo, las ondas cuadradas y triangulares, que contienen múltiples frecuencias además del tono base, generaron efectos distintos respecto a las ondas senoidales puras.
Otro hallazgo importante fue la capacidad de las células para “recordar” y responder repetidamente a la estimulación. Cuando el sonido se interrumpía durante 24 horas y luego se reanudaba, muchas células volvían a activar los mismos genes, aunque con menor intensidad. “La intensidad relativa de las respuestas primaria y secundaria fue de 1:0,26”, señalaron los investigadores, lo que sugiere una forma rudimentaria de memoria celular frente a estímulos acústicos.
Además, se identificaron dos patrones de respuesta genética: genes que mantenían su actividad alterada durante varias horas (tipo sostenido) y otros que reaccionaban de forma transitoria (tipo espiga). Estos distintos patrones pueden depender del tipo de célula y del contexto fisiológico, lo que abre nuevas preguntas sobre la versatilidad de este tipo de comunicación celular.
Una posible herramienta terapéutica
Más allá del descubrimiento básico, el estudio plantea aplicaciones médicas y biotecnológicas. El hecho de que el sonido pueda modular genes relacionados con la inflamación, la migración celular o la formación de grasa, y que pueda hacerlo sin contacto físico ni sustancias químicas, convierte a la estimulación acústica en una posible herramienta para terapias no invasivas.
Los resultados en células preadiposas son especialmente prometedores. Durante la exposición a sonido de 440 Hz durante tres días, se observó una reducción significativa en la expresión de los genes Cebpa y Pparg, marcadores de diferenciación de adipocitos. Esto se tradujo en menos células grasas maduras y menos acumulación de lípidos. Según el artículo, “la estimulación acústica durante los días 0–3 suprimió la acumulación de lípidos en un 13–15%”, un efecto comparable al del tratamiento con prostaglandina E2.
Estas observaciones podrían tener implicaciones en tratamientos contra la obesidad o enfermedades metabólicas, aunque los autores advierten que se necesitan más estudios para confirmar la eficacia y seguridad del enfoque en tejidos vivos y organismos completos.

Más allá del oído: otra forma de percepción biológica
Uno de los aspectos más fascinantes del estudio es que cuestiona una idea muy arraigada: que el sonido solo es procesado por órganos como el oído. Aquí, la evidencia apunta a que las células, por sí solas, pueden reaccionar al sonido como si fuera otro tipo de estímulo físico, como la presión o el estiramiento. De hecho, varios genes sensibles al sonido también están involucrados en la mecanotransducción, el proceso por el cual las células detectan y responden a fuerzas mecánicas.
Como resumen visual, el artículo presenta un modelo de la vía de señalización acústica, que parte de las adhesiones focales y culmina en la activación genética. Esta vía parece ser especialmente activa en células del tejido conjuntivo, como fibroblastos, mioblastos y adipocitos, debido a su estructura rica en componentes de adhesión y su capacidad de movimiento.
Pero lo más importante es que este trabajo abre una nueva línea de investigación en biología celular. El sonido, una forma de energía que atraviesa constantemente nuestro entorno, podría estar actuando de manera sutil sobre nuestras células, moldeando funciones biológicas de formas que apenas comenzamos a entender.
Referencias
- Masahiro Kumeta, Makoto Otani, Masahiro Toyoda & Shige H. Yoshimura. Acoustic modulation of mechanosensitive genes and adipocyte differentiation. Communications Biology, 2025. DOI: https://doi.org/10.1038/s42003-025-07969-1.
 
	
			 
						 
	
	 
	
	 
	
	